金融号
  • 金融头条
  • 金融监管
  • 金融智库
  • 财经
  • 银行
  • 中小银行
  • 金融办
  • 曝光台
  • 文化

金融APP

登录 / 注册
退出登录
中国金融网络领袖
CHINA FINANCE NET 中国金融网
  • 首页
  • 焦点 · 分析
  • 央行
  • 金管总局
  • 证监会
  • 大型银行
  • 股份制银行
  • 金融处罚
  • 城商行
  • 农商行
  • 村镇银行
  • 金融科技
  • 金融研究

分享到微信朋友圈

桂林银行利润率三年低于监管要求 核心一级资本充足率逼近“红线”

来源: 投资者网  2022-07-06 11:35:36

关注金融网
  • 微博
  • QQ
  • 微信
  •   《投资者网》丁琬璎

      作为广西首家资产规模突破4000亿元的城商行,桂林银行股份有限公司(下称“桂林银行”)的上市进程颇受关注。

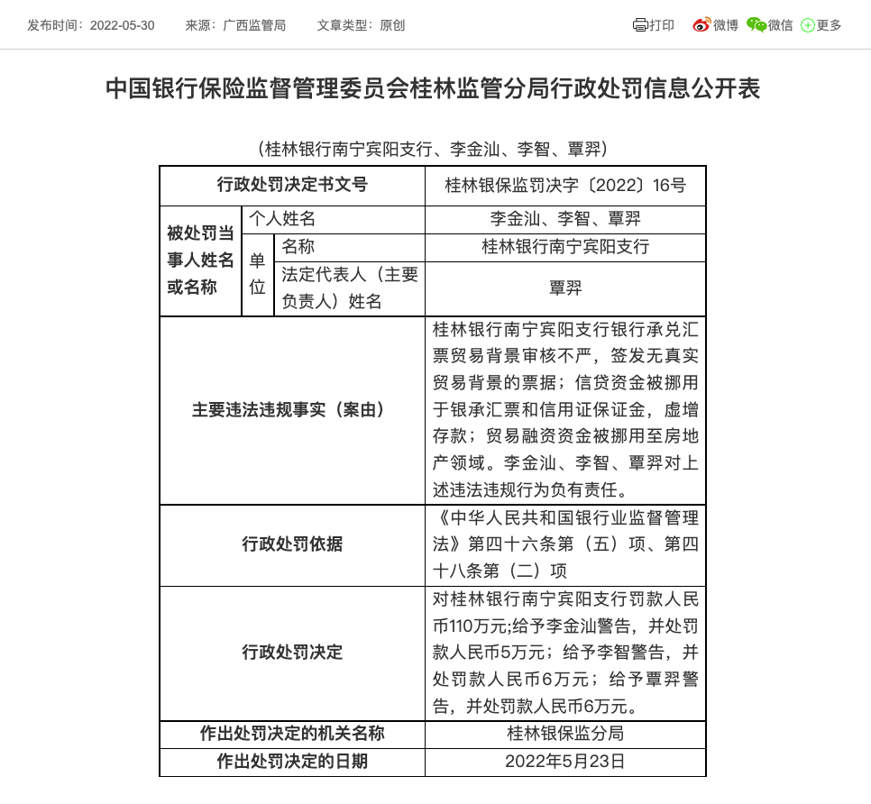
      近日,中国银保监会网站显示,桂林银行南宁宾阳支行因银行承兑汇票贸易背景审核不严等被罚110万元。今年1月,该行原党委委员、副行长卿毅新涉嫌严重违纪违法被查。

      此外,最新年报显示,桂林银行近三年来资产利润率与资本利润率均低于监管要求,2021年末该行核心一级资本充足率仅高于监管“红线”0.06个百分点。

      据不完全统计,自2021年来,桂林银行及旗下分支机构已被监管部门处罚多次,罚金合计达190万元,如今,距离该行启动上市已近三年,却依然难寻其筹备进展情况。

      IPO筹备多年未果背后

      官网显示,桂林银行成立于1997年,是一家具有独立法人资格的国有控股银行。经过多年发展,已经成为广西资产规模最大的单一地方法人金融机构。

      截至2022年4月末,桂林银行已在广西12个地级市设立分支机构,在广西和广东深圳发起设立村镇银行7家,在广西共设立分支行144家(其中县域支行60家)、社区/小微支行537家(其中县乡社区/小微支行280家)、农村普惠金融综合服务点6340家,服务覆盖超两千万农村人口。

      桂林银行营收构成

      数据来源:Wind

      根据广西壮族自治区人民政府办公厅曾于今年3月印发《广西地方法人金融机构高质量发展三年行动计划(2022—2024年)》。在2024年12月31日前,力争实现桂林银行、北部湾银行、柳州银行其中一家城商行进入上市辅导期。

      另据公开信息,2015年6月,桂林银行公告称,基于在全国中小企业股份转让系统(新三板)挂牌及规范发展之需要,集中开展对公司非自然人股东股份的现场确权工作。但在一年后,又发布消息称于2016年6月召开的2015年度股东大会审议通过了《桂林银行关于暂停向中国证监会申请股票在全国中小企业股份转让系统挂牌并适时启动在公开市场发行股票的议案》,正式决定暂停新三板挂牌并适时启动主板IPO。

      此后的2019年6月,该行召开2018年度股东大会审议通过了《关于启动首次公开发行股票并上市相关准备工作的议案》,启动上市准备工作,目前距桂林银行启动上市准备工作已近3年,仍然未在公开渠道看到该行上市筹备进展的信息。

      利润率指标连续三年不达标

      根据桂林银行2021年年报,截至去年末,该行资产总额4425亿元,较年初增长17.39%;负债总额4163亿元,较年初增长18.29%。营收95.12亿元,同比增长20.52%,净利润14.48亿元,同比增长22.94%。

      桂林银行营收及净利润趋势(单位:亿元)

      数据来源:Wind

      尽管如此,该行的资产利润率与资本利润率已连续3年不达标。

      年报显示,2019年至2021年,桂林银行的资产利润率分别为0.4%、0.31%和0.32%,同期的资本利润率分别为5.92%、5.05%和5.88%,而根据监管要求,商业银行资产利润率不应低于0.6%,资本利润率不应低于11%。

      不难看出,桂林银行上述指标距离监管要求有较大的距离。

      不止如此,该行的资本充足率相关指标表现亦不尽如人意,核心一级资本充足率已逼近监管“红线”。

      2021年末,桂林银行的资本充足率、一级资本充足率、核心一级充足率分别为7.56%、8.87%、11.78%,分别较上年末下降0.07个百分点、下降0.14个百分点、增长0.11个百分点。

      根据监管要求,商业银行核心一级资本充足率不应低于7.5%,一级资本充足率不应低于8.5%,该行核心一级资本充足率与一级资本充足率分别仅高于监管要求0.06个百分点、0.37个百分点。

      违规行为折射内控漏洞

      利润率不满足监管要求的同时,桂林银行还因违规受罚受到市场的注意。

      近日,银保监会网站显示,桂林银行南宁宾阳支行因银行承兑汇票贸易背景审核不严等被罚110万元。李金汕、李智、覃羿对上述违法违规行为负有责任,桂林银保监分局给予李金汕警告,并处罚款5万元;给予李智警告,并处罚款6万元;给予覃羿警告,并处罚款6万元。

      桂林银行南宁宾阳支行被罚

      数据来源:银保监会官网

      上述罚单中涉及的违法违规行为包括:银行承兑汇票贸易背景审核不严,签发无真实贸易背景的票据;信贷资金被挪用于银承汇票和信用证保证金,虚增存款;贸易融资资金被挪用至房地产领域。

      值得一提的是,银行虚增存款是国家监管机关一直严厉打击的行为,其主要形式包括会计项目随意变更,比如把拆借资金、同业存放款项作为一般存款来核算,当日存、次日取的虚增存款,银行相互间开设账户,虚增双方存款,以及以贷转存的形式吸收存款。

      据不完全统计,自2021年来,桂林银行及旗下分支机构已被监管部门开出4张罚单,罚金合计达190万元。具体来看,除上述桂林银行南宁宾阳支行的罚单外,2021年4月30日,桂林银行七星支行因贷款“三查”不到位,导致贷款资金被挪用,被桂林银保监分局罚款45万元。2021年7月29日,桂林银行因未在规定时间内报送案件信息,被桂林银保监分局罚款30万元。2021年8月18日,桂林银行北海分行因未按规定对登记表进行签注,被国家外汇管理局北海市中心支局责令改正,给予警告并处以5万元罚款。

      此外,今年1月份,桂林市纪委监委网站发布消息,桂林银行原党委委员、副行长卿毅新涉嫌严重违纪违法,正接受桂林市纪委监委纪律审查和监察调查。

      该行2020年4月24日曾发布公告称:“卿毅新因个人原因,辞去本行副行长职务。”经该行第六届董事会第九次会议审议接受其辞呈,辞任自2020年4月24日起生效。

      据该行2019年年报显示,报告期内该行与9家关联方发生重大关联交易;其中4家为“本行副行长卿毅新近亲属控制下的企业”;2家为“本行副行长卿毅新近亲属控制下的企业的关联企业”,其授信金额合计达26.87亿元。

      就上述经营中暴露的短板如何弥补,以及是否存在管理漏洞等问题,《投资者网》向桂林银行联系询问,但未得到回复。(思维财经出品)


    更多精彩内容,点击下载 中国金融网APP 查看

    相关新闻
    • 桂林银行上半年净利润增6.6%

      2021年09月14日17时40分
    • 桂林银行主体信用评级荣升“AAA”

      2020年08月03日16时19分
    • 桂林银行2022年拟发行970亿元同业存单

      2022年02月09日16时55分
    • 青海银行手续费及佣金净收入连亏三年

      2022年04月27日13时30分
    • 桂林银行资产规模突破3000亿元

      2020年04月24日08时45分
    • 桂林银行两员工急于展业凸显风控意识淡薄,违法放贷1000万元获刑

      2020年08月17日13时28分
    友情链接
    • 银行网
    • 中国金融网
    • 金融号
    • 微摄
    • 国家摄影
    • 简介
    • 投稿启示
    • 隐私保护
    • 联系我们
    • 广告服务
    • 友情链接
    • 品牌联盟
    • 编辑部:zjw@financeun.com
    • 媒体合作:774353721@qq.com
    • 机构合作部:1760607283@qq.com

    京ICP备07028173号 -1

    京公网安备11010202007075号

    经营许可证编号:京B2-20200983

    Copyright © 2002-2024 financeun.com Inc. All rights reserved.

    版权所有:中金网投(北京)资产管理有限公司 资产控股:亚洲金控投资有限公司

    ----------------------- 底部结束 ----------------------------->